Signalsteuerung in Auenhain
Zunächst die Ausgangsbedingungen.
Solange alle anderen Signale auf Rot stehen, soll das zusätzliche Gastfahrergleis (S4, S4h) automatisch Grün erhalten. Wenn ein Gastfahrer fährt, soll die Kreuzung automatisch gesichert werden.
Gastfahrer: Das Signal S4 (gelber Punkt) und das Vorsignal S4h (gelber Punkt) sind immer grün, wenn die Kreuzung frei und nicht gesichert ist. Überfährt ein Gastfahrer den Schienenkontakt am Signal S4, werden die Signale S4 auf Rot und S4h auf Gelb geschaltet und die Kreuzung gesichert. Die Auflösung erfolgt wie gehabt durch die Schienenkontakt A (grüner Punkt).
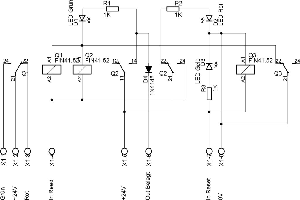
Dann die Signalplatinen, welche alle identisch aufgebaut sind:
Drei Relais, drei LEDs, drei Widerstände für die LEDs, eine kleine Diode und Schraubklemmen.
Das oberste Relais dient ausschließlich der Schaltung der Last, also der Signallampen am Signalschirm, und schaltet direkt 24V.
An den Kontakt 2 kommt die Eingangsspannung, an die Kontakte 1 und 3 die Ausgänge zu den Signallampen.
Die eigentliche Steuerung erfolgt durch die beiden unteren Relais.
Die Kontakte werden wie folgt angeschlossen:
X1-1: Zur Signallampe Grün (Grün) 
X1-2: Spannungsversorgung Signallampen (Schwarz)
X1-3: Zur Signallampe Rot (Ruhestellung) (Weiß[Grün])
X1-4: Eingang vom Reed-Kontakt (+24V); Anforderung (Weiß[Orange])
X1-5: Spannungsversorgung +24V (Rot)
X1-6: Ausgang (+24V), wenn Q2 angezogen (LED Grün); zur Auflösesteuerung „belegt“ X2-3 (Gelb)
X1-7: Eingang von Schienenkontakt neben Signal (+24V); Rücksetzung (Orange)
X1-8: Minus (0V) (Blau)
Nach Einschalten der Spannungsversorgung (X1-5 und X1-8) liegen alle Relais in Ruhestellung. Das mittlere Relais Q2 steuert über .21-.22 die rote LED D2 an.
Wenn am Reed-Kontakt geschaltet wird (Reed-Kontakte bekommen von der Auflösesteuerung +24V geliefert), wird der Impuls an den Eingang X1-4 geliefert und das Relais Q2 zieht an und schaltet die LED D2 über .11-.14 auf Grün und sich selbst in Selbsthaltung über .21-.24, gleichzeitig steuert es Relais Q1 an, welches das Signal auf Grün schaltet. Außerdem schaltet das Relais Q2 auf den Ausgang X1-6 +24V über .11-.14, welche zur Auflösesteuerung X2-3 gehen, um die Auflösesteuerung in den Zustand „Gleis belegt“ zu schalten. Damit nicht von benachbarten Signalen oder der Auflösesteuerung der Strom zurück zur Schaltung fließt, ist der Ausgang X1-6 mit einer Diode D4 vom Relais Q2.14 getrennt.
Über das Relais Q3 wird im Ruhezustand 0V an die Relais Q1 und Q2 geliefert. Wenn Q3 anzieht, wird über .21-.22 die 0V unterbrochen und die Schaltung fällt in die Ausgangsstellung zurück.
Wenn über den Schienenkontakt neben dem Signal +24V an den Rücksetz-Eingang X1-7 anliegen, wird das Relais Q3 angezogen. Gleichzeitig leuchtet/blitzt die gelbe LED D3 kurzzeitig auf. Die gelbe LED zeigt an, dass am Eingang X1-7 ein Signal anliegt und die Ansteuerung von den Relais Q1 und Q2 unterbrochen wird.
Untereinander können an allen Signalplatinen folgende Leitungen durchverbunden werden:
X1-2: Spannungsversorgung Signallampen
X1-5: Spannungsversorgung +24V
X1-6: Ausgang (+24V), zur Auflösesteuerung „belegt“ X2-3
X1-8: Minus (0V)
Eine Ausnahme bildet der Anschluss der Platine für das Gastfahrergleis: Anstelle des Reed-Kontakts wird dort direkt das Ausgangssignal der Auflösesteuerung angeschlossen, sodass bei freier Kreuzung die Signalsteuerung auf Grün geschaltet wird. Dafür wird der Ausgang X1-6 nicht angeschlossen, da das Signal ja permanent auf Grün steht und sonst die Auflösesteuerung in ständigen „belegt“-Status versetzen würde. Die Ansteuerung für die „belegt“-Meldung wird parallel auf den Eingang X1-7 aufgeklemmt, sodass bei Durchfahren des Signals das Signal auf Rot schaltet und gleichzeitig die Kreuzung gesichert wird. Umgekehrt wird das Signal auch auf Rot geschaltet, wenn ein anderes Signal auf Grün schaltet und +24V-Spannung auf den „belegt“-Ausgang schaltet.
Eine weitere Besonderheit ist, dass ein zusätzlicher Schienenkontakt über die Auflösesteuerung zur Signalplatine für den inneren Kreis geht und dort auf den Eingang X1-4 mit aufgeklemmt ist.
Die Auflösesteuerung
Die Auflösesteuerung besteht aus zwei (neu, alt drei) Relais und einer anzugsverzögerten Relaisbaugruppe. Die Auflösesteuerung hat folgende Anschlüsse:
X2-1: Ausgang (+24V) zur Signalplatine für das Signal K an den Eingang X1-4 (Weiß[Orange]) 
X2-2: Eingang (+24V) vom Schienenkontakt Anforderung auf Gleis K (Weiß[Orange])
X2-3: Eingang (+24V) von X1-6 (Gelb)
X2-4: Ausgang +24V zu den Reedkontakten (Braun)
X2-5: Spannungsversorgung +24V (Rot)
X2-6: Minus 0V von Zeitrelais K(time) open (Grau)
X2-7: Eingang (+24V) von Gleiskontakte Auflösung (Schwarz)
X2-8: Ausgang (+12V) zum Zeitrelais K(time)+ (Rot)
Die Funktion um Relais Q1 steuert die „Gleis besetzt“-Funktion. An den Anschlüssen X2-5 und X2-6 liegt die Versorgungsspannung an. Während X2-5 permanent mit +24V versorgt wird, liegt am Anschluss X2-6 nur 0V an, wenn das anzugsverzögerte Zeitrelais nicht angezogen hat. Das Sammelsignal der Signalplatinen von den Ausgängen X1-6 wird an die Klemme X2-3 angeschlossen und löst das Relais Q1 aus, welches sich selbst hält über die Kontakte .11-.14 und gleich-zeitig die rote LED D1 einschaltet. Gleichzeitig wird die Spannung von den Reed-Kontakten von .11-.12 abgeschaltet und über die Kontakte .21-.24 wird der Schienenkontakt für die Anforderung auf Gleis K unterbrochen.
Das Relais Q2 steuert die Auflösung. Die Schienenkontakte zur Auflösung liefern +24V an den Anschluss X2-7, wodurch das Relais Q2 anzieht und sich selbst über die Kontakte .21-.24 hält. Gleichzeitig wird der Spannungsregler für die +12V-Spannung des Zeitrelais mit +24V Spannung versorgt. Über die Kontakte .11-.14 liegt die +12V-Spannung am Ausgang X2-8 an und schaltet das Zeitrelais ein. Parallel zu Relais Q2 wird die gelbe LED D2 eingeschaltet und zeigt an, dass die Auflösungsautomatik läuft.
Das Zeitrelais K(time) hat für die Versorgungsspannung zwei Anschlüsse, + und -, und zusätzlich drei Anschlüsse, welche direkt auf den Wechslerkontakt eines Relais führen mit den Bezeichnungen common, open und close. Am Anschluss common liegen dauerhaft 0V an und liefern diese Spannung im Ruhezustand an den Ausgang open. An diesem Ausgang wird die Auflösesteuerung mit dem Anschluss X2-6 angeschlossen.
Wenn auf der Auflösesteuerung das Relais Q2 anzieht, wird das Zeitrelais K(time) eingeschaltet und nach der eingestellten Zeit zieht das Relais auf der Zeitrelaisplatine an und unterbricht damit die 0V-Versorgung der Auflösesteuerung, wodurch die Relais Q1 und Q2 in die Ausgangsstellung zurückfallen. Dadurch wird die +24V-Spannung wieder an die Reedkontakte geleitet und gleichzeitig das Signal für das Gastfahrergleis, welches mit seinem Eingang X1-4 am Aus-gang X2-4 angeschlossen ist, auf Grün geschaltet.
Als Zeitbasis für die Auflöseschaltung dient ein Timer, der nach einer bestimmten Zeit ein Relais umschaltet und damit die Selbsthaltung der Signalplatinen unterbricht. Die Platine mit dem Zeitrelais stammt von Conrad Electronic SE, Artikel Nummer 195901. Eine Beschreibung findet sich auf den Seiten von Conrad Electronic SE unter https://www.conrad.de/de/timer-bausatz-conrad-components-195901-12-vdc-05-150-s-195901.html
Die grundlegende Schaltungsidee stammt von Jürgen Wackernagel, Modellbaupark Auenhain.


Kommentare
Signalsteuerung in Auenhain — Keine Kommentare
HTML tags allowed in your comment: <a href="" title=""> <abbr title=""> <acronym title=""> <b> <blockquote cite=""> <cite> <code> <del datetime=""> <em> <i> <q cite=""> <s> <strike> <strong>